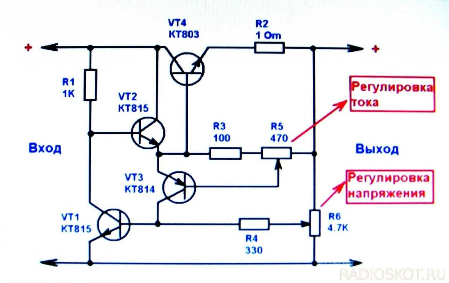
Лабораторный блок питания на транзисторах

Стабилизированный регулируемый источник питания схема. Стабилизатор напряжения от 0 вольт. Схема лабораторного блока питания с регулировкой тока и напряжения. Мощный лабораторный блок питания на транзисторах п210. Электрическая схема бп-3а.
Стабилизированный регулируемый источник питания схема. Стабилизатор напряжения от 0 вольт. Схема лабораторного блока питания с регулировкой тока и напряжения. Мощный лабораторный блок питания на транзисторах п210. Электрическая схема бп-3а.
Схема лабораторного блока питания 30в. Лабораторный блок питания на транзисторах. Лабораторный блок питания на транзисторах. Лабораторный бп с регулировкой тока и напряжения схема. Мощный блок питания на полевых транзисторах 30 ампер.
Схема лабораторного блока питания 30в. Лабораторный блок питания на транзисторах. Лабораторный блок питания на транзисторах. Лабораторный бп с регулировкой тока и напряжения схема. Мощный блок питания на полевых транзисторах 30 ампер.
Кт827 блок питания регулируемый. Лабораторный блок питания на транзисторах. Регулируемый блок питания на транзисторе кт 805. Мощный регулируемый блок питания на транзисторах кт827. Схема лабораторная блок питания 30в 3а.
Кт827 блок питания регулируемый. Лабораторный блок питания на транзисторах. Регулируемый блок питания на транзисторе кт 805. Мощный регулируемый блок питания на транзисторах кт827. Схема лабораторная блок питания 30в 3а.
Схема стабилизатора с регулировкой тока и напряжения. Лабораторный блок питания на 3х транзисторах. Регулируемый линейный блок питания кт829а. Регулируемый блок питания на кт818. Линейный блок питания с регулировкой тока и напряжения.
Схема стабилизатора с регулировкой тока и напряжения. Лабораторный блок питания на 3х транзисторах. Регулируемый линейный блок питания кт829а. Регулируемый блок питания на кт818. Линейный блок питания с регулировкой тока и напряжения.
Схема транзисторного блока питания с регулировкой напряжения. Мощный блок питания на транзисторах кт818. Лабораторный блок питания на транзисторах. Лабораторный стабилизатор напряжения и тока схема. Лабораторный двухполярный источник питания схема.
Схема транзисторного блока питания с регулировкой напряжения. Мощный блок питания на транзисторах кт818. Лабораторный блок питания на транзисторах. Лабораторный стабилизатор напряжения и тока схема. Лабораторный двухполярный источник питания схема.
Схема блока питания с регулировкой напряжения 0-30в 5а. Мощный регулируемый блок питания на транзисторах п 210. Мощный блок питания от 0 до 30 вольт. Регулируемый блок питания на транзисторах кт818. Регулируемый стабилизатор напряжения принципиальная схема.
Схема блока питания с регулировкой напряжения 0-30в 5а. Мощный регулируемый блок питания на транзисторах п 210. Мощный блок питания от 0 до 30 вольт. Регулируемый блок питания на транзисторах кт818. Регулируемый стабилизатор напряжения принципиальная схема.
Лабораторный блок питания 0-30в 0-10а схема. Лабораторный блок питания на транзисторах. Кт808а мощный регулируемый блок питания. Стабилизатор напряжения 12в 5а схема. Мощный блок питания на транзисторах кт818.
Лабораторный блок питания 0-30в 0-10а схема. Лабораторный блок питания на транзисторах. Кт808а мощный регулируемый блок питания. Стабилизатор напряжения 12в 5а схема. Мощный блок питания на транзисторах кт818.
Лабораторный блок питания 50в 5а. Лабораторный блок питания с регулировкой напряжения схема. Мощный лабораторный блок питания на транзисторах п210. Двухполярный мощный блок питания схемы. Схема линейного блока питания с регулировкой тока и напряжения.
Лабораторный блок питания 50в 5а. Лабораторный блок питания с регулировкой напряжения схема. Мощный лабораторный блок питания на транзисторах п210. Двухполярный мощный блок питания схемы. Схема линейного блока питания с регулировкой тока и напряжения.
Двухполярный лабораторный блок питания схема. Регулируемый блок питания на транзисторах кт818. Лабораторный блок питания на транзисторах. Схема лабораторного стабилизатора напряжения. Лабораторный блок питания на транзисторах.
Двухполярный лабораторный блок питания схема. Регулируемый блок питания на транзисторах кт818. Лабораторный блок питания на транзисторах. Схема лабораторного стабилизатора напряжения. Лабораторный блок питания на транзисторах.
Блок питания регулируемый до 30 вольт 5 ампер схема. Регулируемый двуполярный источник питания схема. Лабораторный блок питания на транзисторах. Регулируемый блок питания на кт803а. Лабораторный блок питания на кт827.
Блок питания регулируемый до 30 вольт 5 ампер схема. Регулируемый двуполярный источник питания схема. Лабораторный блок питания на транзисторах. Регулируемый блок питания на кт803а. Лабораторный блок питания на кт827.
Регулируемый блок питания на транзисторах кт818. Лабораторный блок питания с регулировкой напряжения схема. Мощные блоки питания на tl431 и полевых транзисторах. Лабораторный блок питания на транзисторах. Регулируемый блок питания на кт818.
Регулируемый блок питания на транзисторах кт818. Лабораторный блок питания с регулировкой напряжения схема. Мощные блоки питания на tl431 и полевых транзисторах. Лабораторный блок питания на транзисторах. Регулируемый блок питания на кт818.
Схема лабораторного блока питания с регулировкой тока и напряжения. Регулируемый блок питания на кт808. Лабораторный блок питания на транзисторах. Схема блока питания 2а 30в. Мощный блок питания на транзисторах кт818.
Схема лабораторного блока питания с регулировкой тока и напряжения. Регулируемый блок питания на кт808. Лабораторный блок питания на транзисторах. Схема блока питания 2а 30в. Мощный блок питания на транзисторах кт818.
Регулируемый блок питания 0-30в 5а на кт819 на ml317. Лабораторный блок питания на кт818. Лабораторный бп с регулировкой тока и напряжения схема. Блок питания на tl431 и транзисторе. Стабилизатор напряжения 30в 10а схема.
Регулируемый блок питания 0-30в 5а на кт819 на ml317. Лабораторный блок питания на кт818. Лабораторный бп с регулировкой тока и напряжения схема. Блок питания на tl431 и транзисторе. Стабилизатор напряжения 30в 10а схема.
Двухполярный блок питания на tl431. Схема регулируемого стабилизатора тока и напряжения. Лабораторный блок питания на транзисторах. Лабораторный блок питания на транзисторах. Блок питания 12 вольт с регулировкой напряжения.
Двухполярный блок питания на tl431. Схема регулируемого стабилизатора тока и напряжения. Лабораторный блок питания на транзисторах. Лабораторный блок питания на транзисторах. Блок питания 12 вольт с регулировкой напряжения.
Мощный регулируемый блок питания на кт818. Лабораторный блок питания на транзисторах. Блок питания лабораторный регулируемый от 0 вольт. Лабораторный блок питания арктика 400 схема. Лабораторный блок питания 0-30в 0-10а.
Мощный регулируемый блок питания на кт818. Лабораторный блок питания на транзисторах. Блок питания лабораторный регулируемый от 0 вольт. Лабораторный блок питания арктика 400 схема. Лабораторный блок питания 0-30в 0-10а.
Регулируемый блок питания на транзисторах кт825. Лабораторный блок питания на транзисторах. Блок питания 0-30 вольт регулируемый схема. Мощный регулируемый блок питания на транзисторах кт827. Лабораторный блок питания на транзисторах схема.
Регулируемый блок питания на транзисторах кт825. Лабораторный блок питания на транзисторах. Блок питания 0-30 вольт регулируемый схема. Мощный регулируемый блок питания на транзисторах кт827. Лабораторный блок питания на транзисторах схема.
Лабораторный блок питания на германиевых транзисторах схема. Регулируемый блок питания на кт817. Лабораторный блок питания на транзисторах. Схема лабораторного блока питания 30в 30а. Лабораторный блок питания на транзисторах.
Лабораторный блок питания на германиевых транзисторах схема. Регулируемый блок питания на кт817. Лабораторный блок питания на транзисторах. Схема лабораторного блока питания 30в 30а. Лабораторный блок питания на транзисторах.
Лабораторный блок питания lm301. Лабораторный блок питания на транзисторах. Лабораторный блок питания на транзисторах. Tl431 блок питания. Мощный блок питания на транзисторах кт818.
Лабораторный блок питания lm301. Лабораторный блок питания на транзисторах. Лабораторный блок питания на транзисторах. Tl431 блок питания. Мощный блок питания на транзисторах кт818.
Регулируемый стабилизатор напряжения на транзисторе схема. Регулируемый стабилизатор напряжения с защитой по току. Лабораторный блок питания на транзисторах. Лабораторный блок питания на транзисторах. Блок питания на 2sc5200.
Регулируемый стабилизатор напряжения на транзисторе схема. Регулируемый стабилизатор напряжения с защитой по току. Лабораторный блок питания на транзисторах. Лабораторный блок питания на транзисторах. Блок питания на 2sc5200.
Регулируемый блок питания на транзисторах кт825. Мощный регулируемый блок питания на кт818. Лабораторный блок питания на кт825 схема. Лабораторный блок питания на транзисторах. Регулируемый блок питания на транзисторах кт825.
Регулируемый блок питания на транзисторах кт825. Мощный регулируемый блок питания на кт818. Лабораторный блок питания на кт825 схема. Лабораторный блок питания на транзисторах. Регулируемый блок питания на транзисторах кт825.